黑料不打烊so导航入口:民族企业白象‘翻车’?多半袋面‘多半’竟是商标惹争议
在商业领域 ,“民族企业 ”等荣誉往往让人盲目崇拜,然而,一旦企业遭遇困境 ,人们的心理落差便会十分显著。在现实生活中,过分崇拜人和企业的现象层出不穷,这一点确实值得我们深思 。
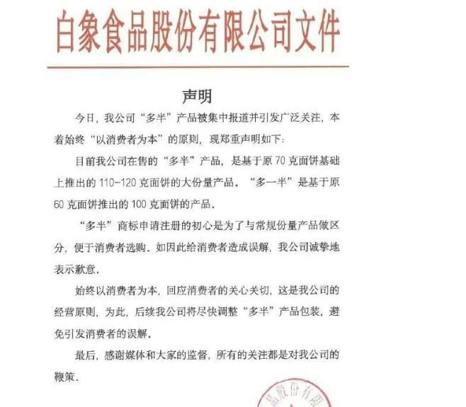
白象的“争议”
近期 ,白象品牌旗下的“多半袋面”和“多半桶面 ”引起了消费者的不满。许多顾客购买后感到“多半”并未如宣传的多,于是向客服咨询,却被告知“多半”只是商标名称。尽管白象方面解释称这是为了区分产品系列,但消费者对此并不认同 。过去 ,白象在人们心中是实实在在的民族品牌,然而这次事件让消费者感到被欺骗,爱得越深 ,失望也就越大。
企业自满之害

众多个人与公司在获得一定程度的认可后 ,往往容易滋生自满情绪。一个人若是越觉得自己不错,就越容易变得傲慢,实际上却是在走向堕落 。品牌亦是如此 ,借助民族情感牌看似光彩夺目,但若出现问题,便会受到公众的指责。一些企业趁着“民族”这一热点炒作 ,随后却忘却了初衷,失去了公众的信任。
车企的负面事件
巴西某知名电动汽车制造商近期遭遇多起争议。2024年,该公司因在巴西建厂过程中,其劳务供应商涉嫌对建筑工人实施“虐待” ,包括强制工人每周工作七天 、每天工作十二小时,以及提供恶劣的生活条件,而遭到起诉 。目前 ,该公司再次因涉嫌奴隶劳动和人口贩卖被巴西劳工检查署提起诉讼。这些负面事件严重损害了该公司的民族品牌形象。

民族牌的绑架
现在tttzzzsu黑料入口吃瓜 ,不少品牌一提到“民族”这个词,就立刻显得很高端,不容置疑 。一旦有人提出疑问 ,就会被指责为不爱国。有些人缺乏独立思考的能力,盲目地将品牌与爱国情感联系起来。他们高举爱国的大旗,对他人进行道德上的绑架 ,不去关注企业实际的行为,一味地只维护所谓的“民族品牌 ” 。
爱国与品牌的界限

爱国是一种崇高的情操 ,每个人心中都怀有对祖国的深情,然而,将品牌与爱国情感简单挂钩却是错误的行径。有些人借助“民族企业 ”的名号来实现个人私利 ,愚昧的人盲目追随,狡猾的人则借此谋取利益,甚至有些人既愚昧又狡猾 ,躲在网络的遮掩下肆意妄言。我们应当明白,当品牌存在问题时,应当理性对待 ,而非盲目地为其辩护 。
企业祛魅之必要
韦伯所提出的祛魅理论确实至关重要。对企业而言,我们应当剥去其表面的荣光,洞察其本质。及早实现祛魅 ,有助于我们对品牌形成清晰的认知,这才是真正的理性爱国 。我们不能一边高喊爱国口号,一边对那些不良品牌视若无睹。我们应当以理性的态度对待所谓的“民族”企业,避免被虚荣的光环所蒙蔽。
你周围有哪些品牌曾一度被过分推崇 ,但后来却暴露出了种种问题?欢迎大家在评论区留言分享,同时也请为这篇文章点赞和转发。
版权相关 | 部分文章源于网络以及网友投稿,本站只负责对文章进行整理、排版、编辑,版权归原作者所有。
本站声明 | 转载为只为内容分享之目的,如文章内容涉及版权或不良信息等问题,请联系本站做删除处理。
51吃瓜网官网91黑料网 » 黑料不打烊so导航入口:民族企业白象‘翻车’?多半袋面‘多半’竟是商标惹争议
